ϵͳ»¯Çå¾²ÖÎÀíÍ·ÄÔ,Ìá·ÀÐÅÏ¢×ʲúË𻵺Íй¶
Ðû²¼Ê±¼ä 2020-06-18ÐÅÏ¢×÷ΪÆóÒµµÄÖ÷Òª×ʲúÐèÒª»ñµÃÍ×ÉÆ±£»£»£»£»£»£»¤¡£¡£È»¶ø´ó´ó¶¼Æóҵȱ·¦ÏµÍ³»¯µÄÇå¾²ÖÎÀíÍ·ÄÔ£¬£¬£¬£¬¶ÔÐÅÏ¢×ʲúÃæÁÙÍþвµÄÑÏÖØÐÔÊìϤȱ·¦£¬£¬£¬£¬Ê¹µÃÐÅϢй¶µÈÇå¾²ÎÊÌâ²ã³ö²»Ç£¬£¬£¬¸øÆóÒµ¼°¹ú¼ÒÇå¾²´øÀ´ÑÏÖØÓ°Ïì¡£¡£Òò´Ë£¬£¬£¬£¬Ìá·ÀÐÅÏ¢×ʲúµÄË𻵺Íй¶³ÉΪؽÐè½â¾öµÄÎÊÌâ¡£¡£
ÄϹ¬NGÓéÀÖISO 27001ÐÅÏ¢Çå¾²ÖÎÀíÈÏ֤ϵͳ×ÉѯЧÀÍÆ¾Ö¤ISO 27001±ê×¼µÄÒªÇ󣬣¬£¬£¬½ÓÄÉPDCAÀú³ÌÄ£×Ó£¬£¬£¬£¬»ùÓÚ×ʲúµÄΣº¦ÆÀ¹À¡¢Ç徲ϵͳÍýÏëÓëÉè¼Æ¡¢Ç徲ϵͳʵÑéÓëÆÀÉó¡¢Ïòµ¼ÏµÍ³ÈÏÖ¤ËÄ´óÄ£¿£¿£¿£¿£¿£¿é£¬£¬£¬£¬×ÊÖúÆóÒµ½¨ÉèÎļþ»¯µÄÐÅÏ¢Çå¾²ÖÎÀíϵͳ£¬£¬£¬£¬Ïòµ¼ÆóÒµÔÚÆä×éÖ¯¹æÄ£ÄÚʵÑé¡¢ÔËÐС¢ÆÀÉóÐÅÏ¢Çå¾²ÖÎÀíϵͳ¡£¡£
½ÓÄÉPDCAÄ£×Ó
ͨ¹ý»ùÓÚ×ʲúµÄΣº¦ÆÀ¹À£¬£¬£¬£¬×ÊÖúÆóÒµ½¨ÉèÎļþ»¯µÄÐÅÏ¢Çå¾²ÖÎÀíϵͳ£¬£¬£¬£¬Ïòµ¼ÆóÒµÔÚÆä×éÖ¯¹æÄ£ÄÚʵÑé¡¢ÔËÐС¢ÆÀÉóÐÅÏ¢Çå¾²ÖÎÀíϵͳ£¬£¬£¬£¬´Ó¶øÈ·±£ÆóÒµÐÅϢϵͳÕý³£ÔËÐУ¬£¬£¬£¬Ìá¸ßЧÀ;ºÕùÁ¦£¬£¬£¬£¬×îÖÕÔö½øÆóÒµÓªÒµµÄ¿ªÕ¹¡£¡£
»ùÓÚ×îеÄISMS
Ëæ×ÅISO/IEC 27001:2013µÄÍÆ¹ã£¬£¬£¬£¬Ô½À´Ô½¶àµÄÆóÒµÒªÇóƾ֤×îбê×¼ÖÆ¶©Çå¾²ÖÎÀíϵͳ£¬£¬£¬£¬ÒÔÖª×ãÆóÒµºã¾ÃÍýÏ룬£¬£¬£¬ÄϹ¬NGÓéÀÖÐÅÏ¢Çå¾²ÖÎÀíϵͳ½¨ÉèÊÇÒÀ¾Ý×îÐÂISO/IEC 27001:2013Çå¾²ÖÎÀíϵͳʵÑéÒªÁì¹¹½¨µÄÇå¾²ÖÎÀíϵͳ£¬£¬£¬£¬Ô½·¢ÌùºÏ¿Í»§ÏÖʵÐèÇ󡣡£
»ùÓÚ×î¼Ñʵ¼ùÒªÁìÂÛ
Á¬ÏµÄϹ¬NGÓéÀÖ¶àÄêÇå¾²ÖÎÀíϵͳISMSʵÑéÂÄÀú£¬£¬£¬£¬ÂÞÖº£ÄÚÍâÏà¹ØÏȽøÍ·ÄÔ¡¢ÀíÄîºÍÒªÁ죬£¬£¬£¬²¢²Î¿¼PDCA¡¢IATF¡¢Garnter×Ô˳ӦÇå¾²¼Ü¹¹¡¢ISO2000¡¢ITIL¡¢COBITµÈ¹ú¼Êº£ÄÚ±ê×¼ºÍ¹æ·¶£¬£¬£¬£¬¹éÄɳöÇкÏÏÖʵµÄÐÅÏ¢Çå¾²ÖÎÀíϵͳҪÁìÂÛ¡£¡£
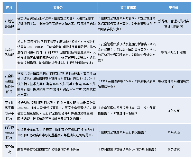
±ðµÄ£¬£¬£¬£¬ÄϹ¬NGÓéÀÖISO27001ÐÅÏ¢Çå¾²ÖÎÀíϵͳ×ÉѯЧÀÍ×÷ΪһÌ×ϵͳµÄ¡¢ÕûÌåÍýÏëµÄÐÅÏ¢Çå¾²ÖÎÀíϵͳ£¬£¬£¬£¬´ÓÍýÏë×¼±¸¡¢Î£º¦ÆÀ¹À¡¢ÏµÍ³ÍýÏëÓëÉè¼Æ¡¢Ç徲ϵͳʵÑéÓëÆÀÉó¡¢Ïòµ¼ÏµÍ³ÈÏÖ¤¼°Ð§ÀÍÑéÊÕÁù´ó½×¶Î£¬£¬£¬£¬ÇÐʵ°ü¹Ü×éÖ¯µÄÐÅϢϵͳÓëÓªÒµÖ®Çå¾²ÓëÕý³£ÔËÓª¡£¡£
¿Í»§ÊÕÒæ
?ÄÚ²¿ÊÕÒæ
1¡¢Æ¾Ö¤Î£º¦ÖÎÀíÍ·ÄÔ½¨Éè¿É×ÔÎÒˢкÍÉú³¤£¨PDCA£©µÄISMS¡£¡£
2¡¢¶ÔÒªº¦ÐÅÏ¢×ʲú¾ÙÐÐÖÜȫϵͳµÄ±£»£»£»£»£»£»¤£¬£¬£¬£¬°ü¹Ü×ÔÉí֪ʶ²úȨºÍÊг¡¾ºÕùÁ¦¡£¡£
3¡¢ÔÚÐÅϢϵͳÊܵ½Ëðº¦Ê±£¬£¬£¬£¬È·±£¹«Ë¾ÓªÒµÄܹ»Ò»Á¬¿ªÕ¹²¢½«Ëðʧ½µµÍµ½×îµÍˮƽ¡£¡£
4¡¢½¨ÉèITÉó¼Æ/ÐÅÏ¢Çå¾²Éó¼ÆµÄ¿ò¼Ü£¬£¬£¬£¬ÊµÏÖ¼àÊÓ¼ì²é»úÖÆ¡£¡£
5¡¢½¨ÉèÆðÎļþ»¯µÄÐÅÏ¢Çå¾²ÖÎÀí¹æ·¶£¬£¬£¬£¬ÈÃËùÓÐÖ°Ô±×öÊ¡°Óз¨¿ÉÒÀ¡±¡£¡£
6¡¢Ç¿»¯Ô±¹¤µÄÐÅÏ¢Çå¾²Òâʶ£¬£¬£¬£¬½¨ÉèÇ徲ϰ¹ß£¬£¬£¬£¬ÐγɾßÓÐ×Ô¼ºÌصãµÄÐÅÏ¢Çå¾²ÆóÒµÎÄ»¯¡£¡£
?ÍⲿÊÕÒæ
1¡¢Í¨¹ýISO27001ÈÏÖ¤£¬£¬£¬£¬Åú×¢¹«Ë¾µÄISMSÇкϹú¼Ê±ê×¼£¬£¬£¬£¬Ö¤Êµ¹«Ë¾ÓÐÄÜÁ¦°ü¹ÜÖ÷ÒªÐÅÏ¢£¬£¬£¬£¬Ìá¸ß¹«Ë¾µÄ×ÅÃû¶ÈÓ빫ÐŶȡ£¡£
2¡¢Ê¹¿Í»§¡¢ÓªÒµÍ¬°é¡¢Í¶×ÊÈ˶Թ«Ë¾°ü¹ÜÆäӪҵƽ̨ºÍÊý¾ÝÐÅÏ¢µÄÇå¾²³äÂúÐÅÐÄ¡£¡£
3¡¢½ç¶¨Íâ°üË«·½µÄÐÅÏ¢Çå¾²ÔðÈΣ¬£¬£¬£¬ÔÚ×ÔÎÒÔðÈÎʵÏÖ»ù´¡ÉÏÏòί°ü·½Ìá³öºÏÀí½¨Òé¡£¡£
4¡¢¸üºÃµØÖª×ã¿Í»§»òÆäËû×éÖ¯µÄÉó¼ÆÒªÇ󡣡£
5¡¢Í¨¹ýISO27001ÈÏÖ¤£¬£¬£¬£¬¹«Ë¾¿ÉÒÔÃ÷È·ÒªÇóÆäËû¹©Ó¦ÉÌÌá¸ßÏìÓ¦µÄÐÅÏ¢Ç徲ˮƽ£¬£¬£¬£¬°ü¹ÜÊý¾Ý½»Á÷ÖеÄÐÅÏ¢Çå¾²¡£¡£
ÄϹ¬NGÓéÀÖISO27001ÐÅÏ¢Çå¾²ÖÎÀíϵͳ×ÉѯЧÀÍÒÀ¾ÝISO/IEC 27001:2013±ê×¼£¬£¬£¬£¬Á¬Ïµ¿Í»§ÐÅϢϵͳÏêϸÇéÐΣ¬£¬£¬£¬Îª¿Í»§½¨ÉèÍêÕûµÄÐÅÏ¢Çå¾²ÖÎÀíϵͳ£¬£¬£¬£¬µÖ´ï¶¯Ì¬µÄ¡¢ÏµÍ³µÄ¡¢ÒÔÔ¤·ÀΪÖ÷µÄÐÅÏ¢ÖÎÀí·½·¨¼°½ÓÊܵÄÐÅÏ¢Ç徲ˮƽ£¬£¬£¬£¬´Ó»ù´¡Éϰü¹ÜÓªÒµµÄÒ»Á¬ÐÔ¡£¡£


¾©¹«Íø°²±¸11010802024551ºÅ