ɾ¿âÅÜ·ÔÙÄð²Ò°¸ ÔËά¹Ü¿Øá§á§¿ÉΣ£¡
Ðû²¼Ê±¼ä 2020-02-26
´Óɾ¿âµ½ÅÜ·¿´ËÆÍæÐ¦µÄ±³ºó
È´ÊÇÒ»¸ö¸öѪÁÜÁܵĽÌѵ
Õâ²»
ÔËάְԱÓÖÄð²Ò°¸ÁË
ÊÂÎñ»ØÊ×
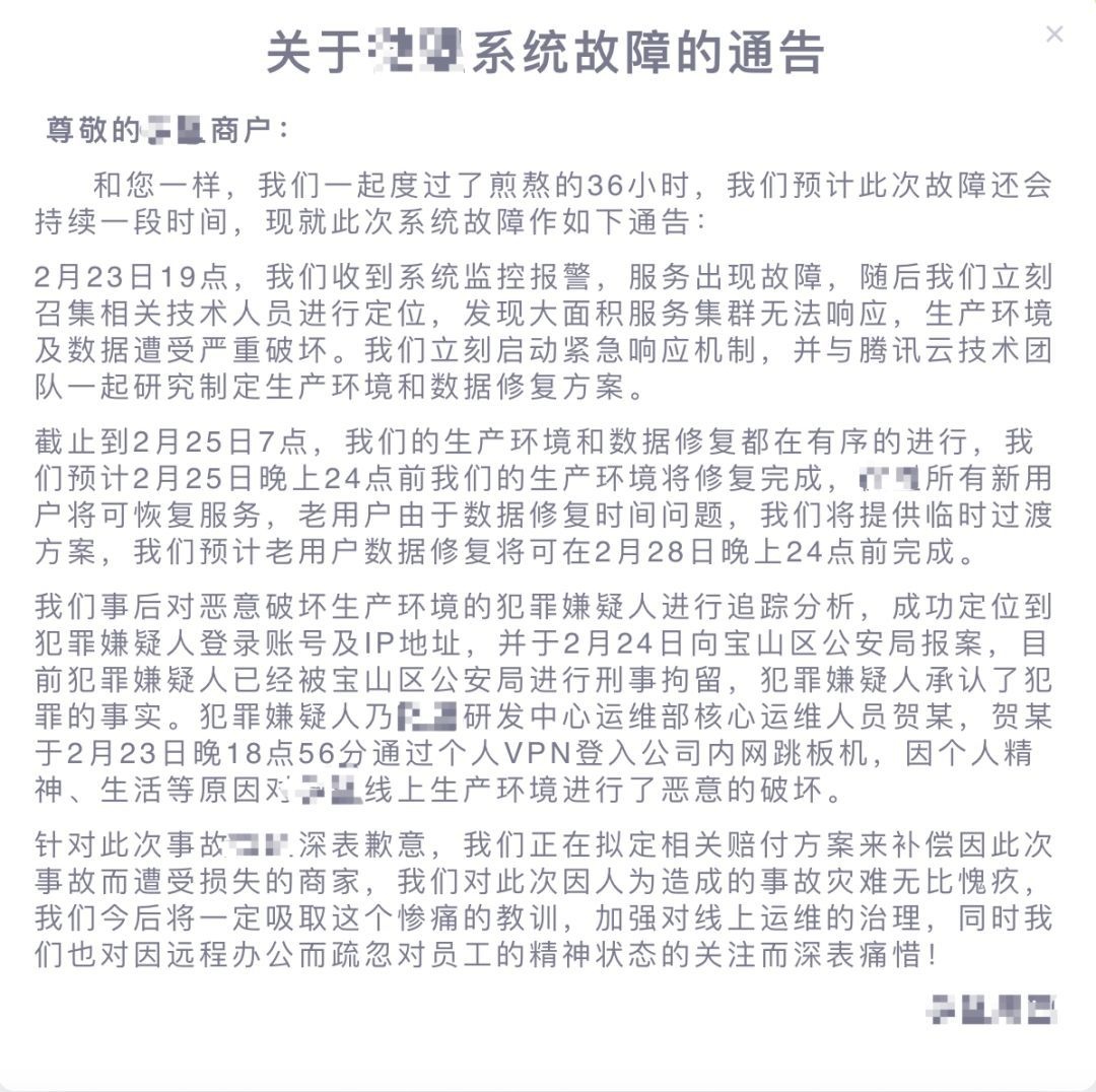
2ÔÂ23ÈÕ19µã£¬£¬Ä³ÆóÒµÊÕµ½¼à¿ØÏµÍ³¾¯±¨£¬£¬Ð§ÀÍ·ºÆð¹ÊÕÏ£»£»£»£»
2ÔÂ24ÈÕ£¬£¬¸ÃÆóÒµÏò¹«°²¾Ö±¨°¸£¬£¬¶Ô·¸·¨ÏÓÒÉÈ˺ØÄ³¾ÙÐÐÁËÐÌʾÐÁô£¬£¬·¸·¨ÏÓÒÉÈËÈÏ¿ÉÁË·¸·¨µÄÊÂʵ¡£¡£¡£¡£¡£¡£ºØÄ³Í¨¹ýСÎÒ˽¼ÒVPNµÇÈ빫˾ÄÚÍøÌø°å»ú£¬£¬¶Ô¸Ã¹«Ë¾ÏßÉÏÉú²úÇéÐξÙÐÐÁ˶ñÒâµÄÆÆË𣬣¬½«ÆäӪҵϵͳÊý¾Ý¿â¾ÙÐÐÁËÊý¾Ýɾ³ý¡£¡£¡£¡£¡£¡£
ÒÔÏÂÊǸù«Ë¾¹ÙÍøÍ¨¸æ£º
ÔËάְԱµ¼ÖµÄÇå¾²ÊÂÎñƵ³ö
ÄÇΪʲôÔËάְԱ×ÜÊdzöÎÊÌâÄØ£¿£¿£¿£¿
ͨ¹ýÔËάְԱµÄ¼¸¸öÌØµã¾ÍÃ÷È·ÁË
µÍ ÉÙ ´ó ¸ß
ְλµÍ£º²»Êܹ«Ë¾ÖØÊÓ£¬£¬¶àΪµÚÈý·½Íâ°ü
ÈËΪÉÙ£ºÏà¹ØÓÚÓªÒµ²¿·Ö£¬£¬ÈËΪ½ÏÁ¿µÍ
ѹÁ¦´ó£º¼ç¸ºÕû¸öÆóÒµÐÅϢϵͳÔËÐÐά»¤ÊÂÇé
ȨÏ޸ߣºÕÆÎÕÁËÆóÒµ½¹µãϵͳµÄºǫ́×î¸ßȨÏÞ
ÕâÍêÈ«¶ÔÁ¢µÄ±êÇ©
¾Í˵Ã÷ÎúÔËάְԱµÄ×î´óì¶Ü
ȨǮ²»Æ½ºâ ÐÄÀïÌØÎ¯Çü
ίÇü¾ÃÁË
¾Í¶¯»µÐÄ˼ÁË
ijij·¿¹Ü¾ÖÐÅϢй¶±»ÔËάְԱÂôÇ®ÁË
ijijҽ±£¾ÖÐÅϢй¶±»ÔËάְԱÂôÇ®ÁË
ijij´óÆóÒµ½¹µãÊý¾Ý±»ÔËάְԱɾ³ýÁË
......
»Øµ½Õâ´Îɾ¿âµÄ°¸¼þÖÐ
ºØÄ³ÇáÃèµÐ´µÄ³ÂÊö×Å·¸·¨Àú³Ì
ÆóҵʮÍòÆÈÇеÄÇÀ¾È׎¹µãÊý¾Ý
Õâ´ÎÈÎÐÔÍýΪ
¸øÆóÒµ´øÀ´Á˼«ÖØËðʧ£¡
¾¯ÖÓÔÙÒ»´ÎÇÃÏì
ÔËάְԱµÄÇå¾²¹Ü¿Ø á§á§¿ÉΣ£¡
Òò´Ë
ÓÐÔËάְԱµÄµØ·½
¾ÍÐèÒªÓб¤ÀÝ»úÀ´¾ÙÐÐÇå¾²¹Ü¿Ø£¡
ÄϹ¬NGÓéÀÖ¼¯ÍÅÔËάÇå¾²Íø¹Ø£¨±¤ÀÝ»ú£©
ÄϹ¬NGÓéÀÖ¼¯ÍÅÔËάÇå¾²Íø¹Ø£¨±¤ÀÝ»ú£©ÊÇÒ»¿îÕë¶ÔÔËάְԱʵÏÖÇ¿Éí·ÝÈÏÖ¤¡¢µ¥µãµÇ¼¡¢»á¼û¿ØÖÆ¡¢Çå¾²É󼯵ÄÍøÂçÇå¾²±Ø±¸²úÆ·¡£¡£¡£¡£¡£¡£
ËüÄܹ»¶ÔÔËάְԱʵÏÖË«ÒòËØÈÏÖ¤£¬£¬²¢¶ÔÔËάÀú³Ì¾ÙÐÐÖÜÈ«¸ú×Ù¡¢¿ØÖÆ¡¢¼Í¼¡¢»Ø·Å£¬£¬Ö§³ÖϸÁ£¶ÈÉèÖÃÔËάְԱµÄ»á¼ûȨÏÞ£¬£¬ÊµÊ±×è¶ÏÎ¥¹æ¡¢Ô½È¨µÄ»á¼ûÐÐΪ£¬£¬Í¬Ê±Ìṩά»¤Ö°Ô±²Ù×÷µÄÈ«Àú³ÌµÄ¼Í¼Ó뱨¸æ¡£¡£¡£¡£¡£¡£ÏµÍ³Ö§³Ö¶Ô¼ÓÃÜÓëͼÐÎÐÒé¾ÙÐÐÉ󼯣¬£¬Ïû³ýÁ˹ŰåÐÐΪÉó¼ÆÏµÍ³ÖеÄÉó¼ÆÃ¤µã£¬£¬ÊÇITϵͳÄÚ²¿¿ØÖÆ×îÓÐÁ¦µÄÖ§³Öƽ̨¡£¡£¡£¡£¡£¡£
ÔÚ±¾´Î°¸¼þÖÐ
ÔËάְԱºØÄ³É¾³ýÁË
ij½¹µãÓªÒµÊý¾Ý¿âÊý¾Ý
ÕâÊDZ¤ÀÝ»úµÄÒ»¸öµä·¶·À»¤³¡¾°
1¡¢ÔËάְԱÐè¾ÙÐÐË«ÒòËØÈÏÖ¤£»£»£»£»
2¡¢·À»ðǽ»òÆäËûÇå¾²×°±¸¾ÙÐÐÍøÂçÏÞÖÆ£¬£¬½öÔÊÐí´Ó±¤ÀÝ»ú²Å¿É»á¼ûÖÁ½¹µã×ʲú£»£»£»£»
3¡¢Êý¾Ý¿âµÈϵͳ×ÊÔ´Õ˺ÅÃÜÂëÍйÜÔÚ±¤ÀÝ»úÖУ¬£¬±¤ÀÝ»ú°´ÆÚ×Ô¶¯¸ÄÃÜ£¬£¬ÔËάְԱÎÞÐèÖªµÀÊý¾Ý¿âµÈϵͳ×ÊÔ´µÄÕ˺ÅÃÜÂ룻£»£»£»
4¡¢ÑÏ¿á¿ØÖÆºǫ́×ÊÔ´µÄ»á¼ûȨÏÞ£¬£¬×öµ½»á¼ûȨÏÞ×îС»¯ÔÔò£¬£¬¸ø²î±ðÔËάְԱ·ÖÅÉ×îС»á¼ûȨÏÞ£»£»£»£»
5¡¢ÉèÖÃÊý¾Ý¿âµÈ¸ßΣ²Ù×÷ÏÂÁîµÄ½ð¿âģʽ£¬£¬Ö´ÐиßΣÏÂÁîʱ¿É´¥·¢×è¶Ï¡¢¶þ´ÎÉóÅúµÈ²Ù×÷£»£»£»£»
6¡¢Æ¾Ö¤ÏÖÕæÏàÐÎÉèÖøü¸ß¼¶±ðÇå¾²ÏÞÖÆ£¬£¬ºÃ±ÈµÇ¼±¤ÀÝ»úʱµÄIPµØµã¡¢MACµØµãÏÞÖÆ£¬£¬µÇ¼±¤ÀÝ»úµÄʱ¼äÏÞÖÆµÈµÈ¡£¡£¡£¡£¡£¡£
µ«Ëæ±ãÂǫ̀±¤ÀÝ»ú
¾Í¿ÉÒÔ½â¾öÉÏÊöµÄÎÊÌâÂ𣿣¿£¿£¿
NO NO£¡
¶àÖÖÊý¾Ý¿âÏÂÁî¼¶µÄ²Ù×÷ȨÏÞ¿ØÖÆ
ÊÇÐèÒª¶ÔÊý¾Ý¿âÐÒéÓм«Ç¿µÄÆÊÎöÄÜÁ¦
ÕâҲǡǡÌåÏÖÁËÒ»¸ö³§É̱¤ÀÝ»úµÄʵÁ¦
ÄϹ¬NGÓéÀÖ¼¯ÍÅÔËάÇå¾²Íø¹Ø£¨±¤ÀÝ»ú£©ÒÔÊý¾ÝÇ徲Ϊ½¹µã˼Ð÷£¬£¬ÔÚ°²ÅÅ·½·¨ÎÞаÐÔ¡¢²Ù×÷ʹÓñã½ÝÐÔ¡¢¹Ü¿Ø·½·¨ÑÏ¿áÐÔ¡¢Éó¼ÆÐ§¹ûϸÄ廯¡¢ÈÏÖ¤·½·¨¶àÑùÐÔ¡¢ÔËάÐÒéÖÜÈ«ÐԵȷ½Ã棬£¬Ò»Ö±ÓÅ»¯ÔöÇ¿×ÔÉí²úÆ·¹¦Ð§£¬£¬´Ó¶ø±»¿Í»§ÐÅÈΣ¬£¬Êг¡ÈϿɶȽϸߣ¡
²úÆ·ÈÙ»ñCCID2016ÄêÖйúÔËάÉó¼ÆÇå¾²²úÆ·ÏúÁ¿µÚÒ»£¡
²úÆ·ÈÙ»ñCCID2017ÄêÖйúÔËάÉó¼ÆÇå¾²²úÆ·ÏúÁ¿µÚÒ»£¡
²úÆ·ÈÙ»ñFrost & Sullivan2018ÄêÖйú±¤ÀÝ»ú²úÆ·ÏúÁ¿µÚÒ»£¡


¾©¹«Íø°²±¸11010802024551ºÅ