ÊýÊ®Íò´ó½±µÄÊ ֻ˵×îºóÒ»±é£¡
Ðû²¼Ê±¼ä 2019-10-29ÓɺþÄÏÊ¡Î¯ÍøÐŰìÁªºÏÏà¹Ø²¿·ÖÅɺϾÙÐеÄ2019 ¡°ºþÏæ±¡±ÍøÂçÇå¾²ÊÖÒÕ´óÈü½«ÔÚ11ÔÂ2ÈÕÕýʽ¿ªÆô¡£¡£¡£¡£¡£¡£×÷Ϊ±¾´Î´óÈüµÄÖ§³Öµ¥Î»£¬£¬£¬£¬£¬£¬ÄϹ¬NGÓéÀÖ½«Ð¯ÊÖÒµÄÚÓÅÒìÆóÒµ£¬£¬£¬£¬£¬£¬³Ð¼ÌÍøÂçÇå¾²È˲Å×÷ÓýºÍÍÚ¾òµÄ×ÚÖ¼£¬£¬£¬£¬£¬£¬È«Á¦Ö§³Ö±¾´Î´óÈü¡£¡£¡£¡£¡£¡£
´Ë´Î´óÈüÖ¼ÔÚЧÀÍÓÚ¹ú¼ÒÍøÂçÇå¾²Õ½ÂÔºÍÍøÂçÇ¿¹ú½¨É裬£¬£¬£¬£¬£¬¹á³¹Âäʵµ³µÄÊ®¾Å´óºÍÌìÏÂÍøÐÅÊÂÇé¾Û»á¾«Éñ£¬£¬£¬£¬£¬£¬ÎªÌìÏÂÍøÂçÇå¾²È˲Åչʾˮƽ¡¢¾º¼¼±ÈÆ´ºÍ½»Á÷»¥¶¯ÌṩÎę̀£¬£¬£¬£¬£¬£¬·¢Ã÷¡¢Èº¼¯ºÍ×÷ÓýÍøÂçÇå¾²È˲ţ¬£¬£¬£¬£¬£¬Îª¼ÓËÙÍøÂçÇå¾²È˲Ų½¶Ó½¨Éè×÷³öТ˳¡£¡£¡£¡£¡£¡£
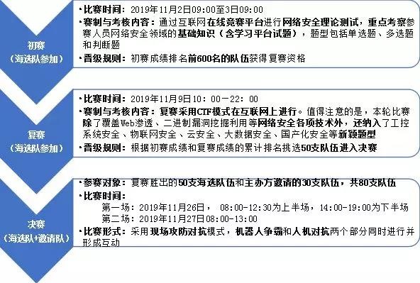
ÈüÊ·ÖΪԤÈü¡¢¸´ÈüºÍ¾öÈüÈý¸ö½×¶Î¡£¡£¡£¡£¡£¡£Ô¤Èü¡¢¸´Èü¾ùÔÚ»¥ÁªÍøÉϾÙÐУ¬£¬£¬£¬£¬£¬¾öÈüÔÚ³¤É³ÏÖ³¡¾ÙÐУ¨½ÇÖðÔ°µØÁíÐÐ֪ͨ£©¡£¡£¡£¡£¡£¡£
Ô¼Çë¶Ó£ºÓÉÈüÊÂ×éί»áÏòº£ÄÚÍøÂçÇå¾²ÁìÓò×ÅÃûµÄÆóÊÂÒµµ¥Î»¡¢¸ßУ¡¢Ñо¿»ú¹¹µÈ·¢³öÔ¼Ç뺯£¬£¬£¬£¬£¬£¬Ô¼Çë30Ö§´ÓÊÂÍøÂçÇ徲רҵµÄ¾«Ó¢²½¶Ó´ú±íËùÊôµ¥Î»Ö±½Ó½øÈë¾öÈü£¬£¬£¬£¬£¬£¬Ó뺣ѡ¶Óǰ50Ö§ÓÅʤ²½¶Óͬ³¡½ÇÖ𡣡£¡£¡£¡£¡£
¡ñ ÏÖ½ð½±Àø
ÌØµÈ½±£¨1Ãû£©£º½±Àø»ñ½±²½¶ÓÈËÃñ±Ò16ÍòÔª£»£»£»½±±Ò»¸ö£¬£¬£¬£¬£¬£¬»ñ½±Ö¤ÊéÿÈËÒ»±¾£»£»£»
Ò»µÈ½±£¨1Ãû£©£º½±Àø»ñ½±²½¶ÓÈËÃñ±Ò8ÍòÔª£»£»£»»ñ½±Ö¤ÊéÿÈËÒ»±¾£»£»£»
¶þµÈ½±£¨1Ãû£©£º½±Àø»ñ½±²½¶ÓÈËÃñ±Ò4ÍòÔª£»£»£»»ñ½±Ö¤ÊéÿÈËÒ»±¾£»£»£»
ÈýµÈ½±£¨7Ãû£©£º½±Àø»ñ½±²½¶ÓÈËÃñ±Ò2ÍòÔª£»£»£»»ñ½±Ö¤ÊéÿÈËÒ»±¾£»£»£»
ÓÅʤ½±£¨70Ãû£©£º½±Àø»ñ½±²½¶ÓÈËÃñ±Ò3000Ôª£»£»£»»ñ½±Ö¤ÊéÿÈËÒ»±¾¡£¡£¡£¡£¡£¡£
¡ñ ÆäËû½±Àø
2.½øÈë¾öÈüµÄ²ÎÈü²½¶Ó»ñµÃÓɱ¾´ÎÈüʾÙÐе¥Î»·¢³öµÄµç×Ó»ñ½±Ö¤Êé¡£¡£¡£¡£¡£¡£
3.·²±¨ÃûÉêÇë²ÎÈü²¢»ñµÃÏÖ³¡½ÇÖð×ʸñÕߣ¬£¬£¬£¬£¬£¬ÁÐÈëºþÄÏÊ¡ÍøÂçÇå¾²ºÍÐÅÏ¢»¯È˲ÅÊý¾Ý¿â¡£¡£¡£¡£¡£¡£
4.ƾ֤²ÎÈüÕßЧ¹û£¬£¬£¬£¬£¬£¬ÓÉÖ÷Àíµ¥Î»ÔñÓÅÏòÏà¹Ø»ú¹ØÊÂÒµµ¥Î»ºÍÖØµãÆóÒµÍÆ¼ö¡£¡£¡£¡£¡£¡£
5.¹ØÓڴ˴νÇÖðЧ¹ûÌØÊâÓÅÒìÇÒÔÚºþÄÏÊ¡ÄÚ´´Òµ¡¢¾ÍÒµµÄ²ÎÈüÑ¡ÊÖ£¬£¬£¬£¬£¬£¬×ñÕÕÏà¹ØÕþ²ß¸øÓèÖØµãÖ§³Ö¡£¡£¡£¡£¡£¡£
6.±¾´Î´óÈüÖ÷Àíµ¥Î»¡¢³Ð°ìµ¥Î»ºÍÊÖÒÕÖ§³Öµ¥Î»£¬£¬£¬£¬£¬£¬Æ¾Ö¤¸÷×ÔÊÂÇéÐèÒª½«±¾´Î²ÎÈüЧ¹û×÷ΪÓÅÏÈÈÎÃüºÍÓªÒµÏàÖúµÈ·½ÃæµÄÖ÷Òª¿¼²ìÒÀ¾Ý¡£¡£¡£¡£¡£¡£
×÷Ϊº£ÄÚÐÅÏ¢Çå¾²ÐÐÒµµÄÁì¾üÆóÒµ£¬£¬£¬£¬£¬£¬ÄϹ¬NGÓéÀÖʼÖÕÖ§³Ö²¢¼ÓÈëÒÔ¿ÆÑС¢½»Á÷¡¢¾ºÈüµÈģʽ×÷ÓýÍøÂçÇå¾²È˲ţ¬£¬£¬£¬£¬£¬Í¨¹ýÉèÁ¢ÏßÏÂÅàѵӪҵ¡¢¹¥·ÀÑÝÁ·Æ½Ì¨¡¢ÈüÊÂÖ§³ÖЧÀÍ¡¢ÏßÉϽÌÓýƽ̨¡¢ÍøÂçÇ徲ʵÑéÊÒ½¨Éè¡¢ÍøÂçÇ徲ѧԺѧ¿Æ×¨Òµ½¨ÉèµÈ½¹µãÓªÒµ£¬£¬£¬£¬£¬£¬ÖÜÈ«×÷ÓýʵսÐÍÇå¾²È˲𣡣¡£¡£¡£¡£ÔÚ¶¼»á¼¶Çå¾²ÔËÓªÖÐÐĵÄÕ½ÂԽṹÖУ¬£¬£¬£¬£¬£¬ÄϹ¬NGÓéÀÖרÉèÈ˲Å×÷ÓýÖÐÐÄ£¬£¬£¬£¬£¬£¬ÎªÕþÆóµ¥Î»ÔËËÍרҵµÄÍøÂçÇå¾²ÔËÓªÈ˲ţ¬£¬£¬£¬£¬£¬Îª»º½âÎÒ¹úÍøÂçÇå¾²È˲ÅÐèÇóÏÖ״Т˳һ·ÝʵÁ¦¡£¡£¡£¡£¡£¡£´Ó½¨Éè¸ß¼¶×¨ÏîʵÑéÊÒ¼°ÍøÂç¿Õ¼äÇ徲ѧԺ£¬£¬£¬£¬£¬£¬µ½¶¦Á¦´ó¾ÙÍÆ¶¯¸ßУÈ˲ÅÏàÖú£¬£¬£¬£¬£¬£¬ÔÚ×÷Óý×¨ÒµÍøÂçÇå¾²È˲ŵÄ·ÉÏ£¬£¬£¬£¬£¬£¬ÄϹ¬NGÓéÀÖ´Óδ×èֹǰÐеĽŲ½¡£¡£¡£¡£¡£¡£


¾©¹«Íø°²±¸11010802024551ºÅ